Factor Analysis of Militant Attitudes with Prophetic Intellectual Principles in Muhammadiyah Organizations in Higher Education
DOI: https://doi.org/10.26618/jed.v9i2.14505
Student Community, Intellectuals, Higher Education, PLS-SEM, Religiosity
Abstract
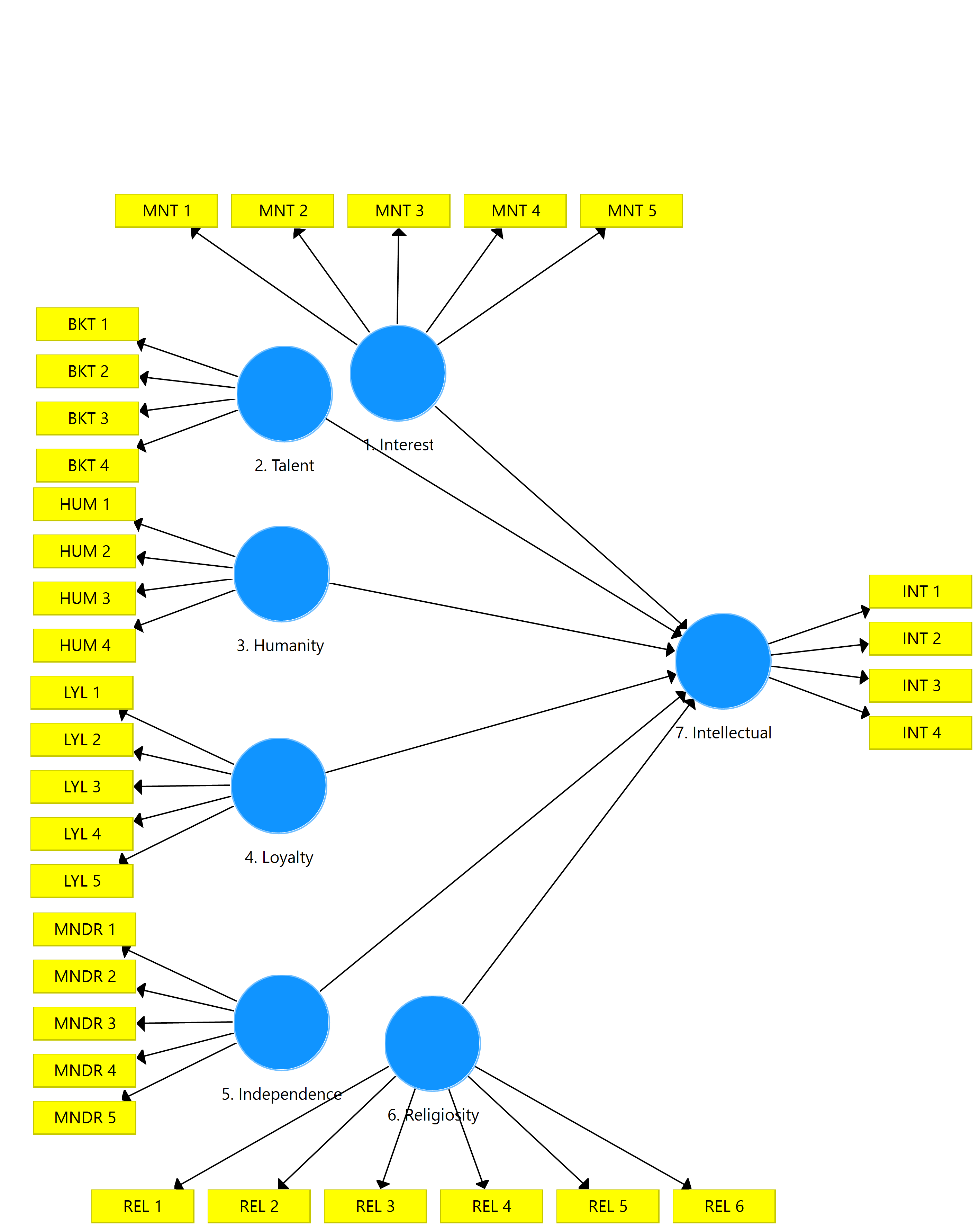
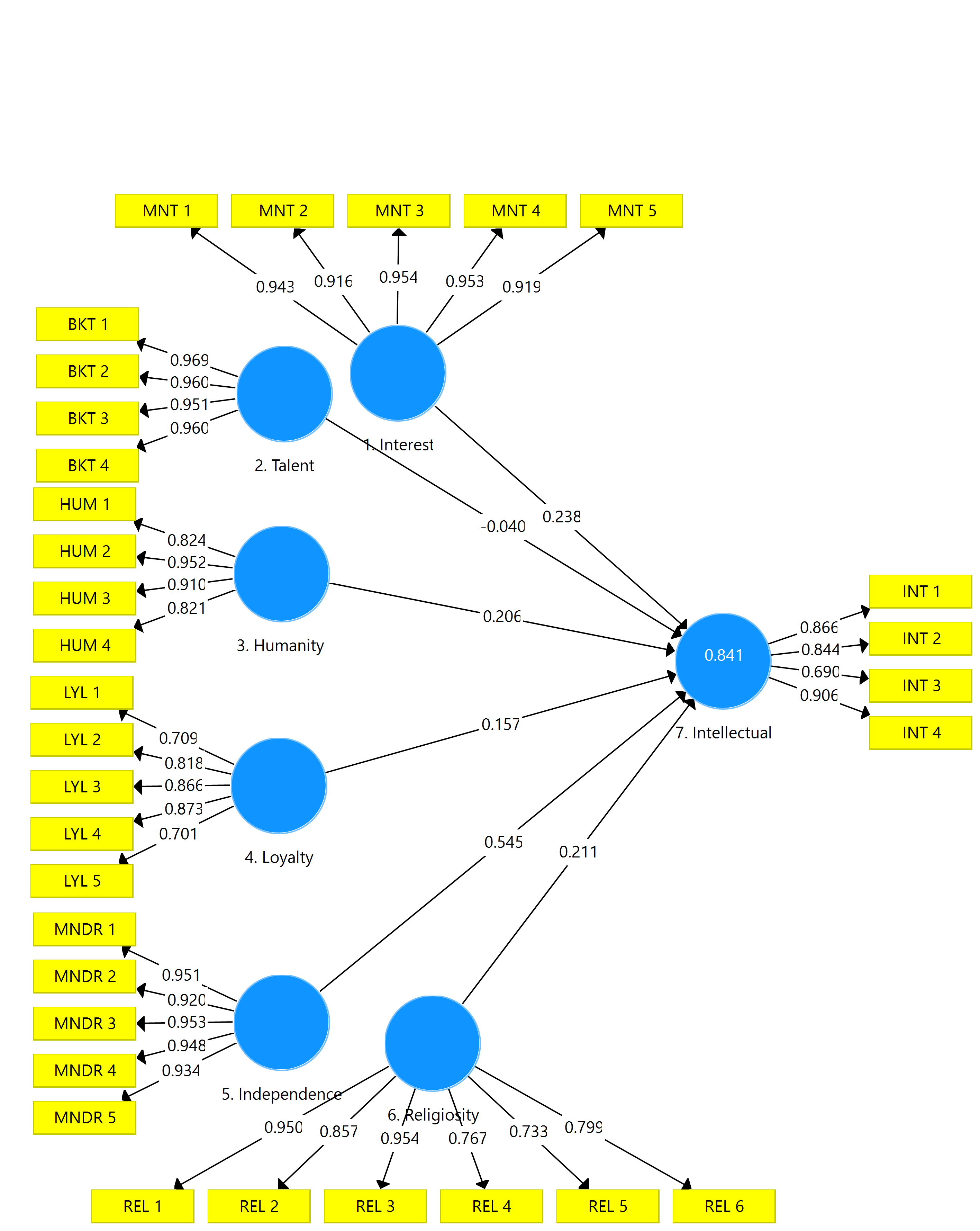
Understanding the factors that influence militancy among Muhammadiyah students is important because it can provide in-depth insight into the social and political dynamics within the organization. This research aims to analyse the factors that shape militancy attitudes with prophetic intellectual principles in the student organizations of the Muhammadiyah Jamaluddin Al-Afghani Commissariat IAIN Ponorogo. The purposive sampling method was used to determine research participants from 44 student communities at the Muhammadiyah Jamaluddin Al-Afghani IAIN Ponorogo Commissariat. Data collection was carried out using a questionnaire consisting of a 4-point Likert scale. PLS-SEM analysis was used to analyse the data and test the model context. The analysis results show that interest, humanity, independence, and religiosity have a positive and significant influence on intellectual principles in the student organizations. However, talent has a negative and insignificant influence, while loyalty has a positive but insignificant influence on intellectual principles. These findings highlight the importance of building independence, interest, humanity, and religiosity in facilitating the formation of intellectual attitudes in organizational members. The practical implication is the need for a holistic approach in cadre development, which focuses on technical organizational aspects and psychological and spiritual aspects such as independence, interest, concern, humanity, and religiosity. This research supports efforts to design cadre programs that strengthen members' independence, interests, humanity, and religiosity and integrate these principles as an effective strategy for forming rational intellectual attitudes and militancy.
References
. Abadi, T. W., & Sentosa, J. S. (2021). Trilogi Al-Maun sebagai Pembangun Karakter dan Iklim Komunikasi Ikatan Mahasiswa Muhammadiyah di Indonesia. Jurnal Ilmu Pengetahuan Alam Universitas Hunan, 48(7), 21-43. http://jonuns.com/index.php/journal/article/view/633
. Abdullah, T. A., Mukharomah, N. F. N., & Yusfa, N. F. (2023). Model Pembentukan Karakter Siswa di SMA PK Muhammadiyyah Al-Kautsar Kartasura. Jurnal Universal Solo Pendidikan Islam dan Multikulturalisme, 1(02), 127-134. https://doi.org/10.61455/sujiem.v1i02.66
. Adibah, I. Z., & Chasanah, U. (2022). Peran Muhammadiyah dalam Menghadapi Otoritas Pengetahuan Islam di Era Disrupsi. Konferensi Internasional tentang Studi Islam (ICIS), 365–370. https://proceeding.uingusdur.ac.id/index.php/icis/article/view/1137
. Ahmad, T. A. (2023). Sejarah Sosial dan Intelektual Santri di Indonesia. Jurnal Studi dan Peradaban Islam, 1(02), 255-286. https://doi.org/10.61680/jisc.v1i02.18
. Ali, M. (2020). Antara Iman dan Hubungan Sosial: Fatwa dan Fatwa Ulama Muhammadiyah dan Nahdlatul Ulama tentang Non-Muslim dan Hubungan Antaragama. Dunia Muslim, 110(4), 458–480. https://doi.org/10.1111/muwo.12363
. Amin, Z., Burhanuddin, B., Shadiq, T. F., & Purba, A. S. (2021). Bagaimana Pilihan Jurusan Akademik dan Prestasi Masa Depan Siswa Sesuai Jalur Bakat. Nazhruna: Jurnal Pendidikan Islam, 4(3), 672-684. https://doi.org/10.31538/nzh.v4i3.1676
. Apriliani, F. D., Widihastuti, Daryono, R. W., Jaya, D. J., & Rizbudiani, A. D. (2023). Pengaruh pengetahuan mode, faktor pemilihan mode, dan etiket berpakaian pada tampilan pakaian. Jurnal Pendidikan Dan Pengajaran, 56(1), 47-66. https://doi.org/10.23887/jpp.v56i1.53677
. Arifin, S., & Muthohirin, N. (2019). Sudut Pandang Intelektual Muda Muhammadiyah terhadap Kelompok Minoritas Agama di Indonesia. Teosofi: Jurnal Tasawuf Dan Pemikiran Islam, 9(2), 282-305. https://doi.org/10.15642/teosofi.2019.9.2.282-305
. Astuti, AD, Suyatno, & Yoyo. (2020). Strategi Kepala Sekolah dalam Menanamkan Karakter Religius di SD Muhammadiyah. Peneliti Pendidikan Eropa, 3(2), 67–85. https://eric.ed.gov/?id=EJ1265950
. Badriah, S., Handayani, D., Mahyani, A., & Arifin, B. S. (2023). Belajar Pendidikan Agama Islam Bernuansa Muhammadiyah di Perguruan Tinggi. Tafkir: Jurnal Interdisipliner Pendidikan Islam, 4(2), 255-273. https://doi.org/10.31538/tijie.v4i2.401
. Daryono, R. W., Hariyanto, V. L., Usman, H., & Sutarto, S. (2020). Analisis faktor: Kerangka kompetensi untuk mengukur prestasi mahasiswa pendidikan teknik arsitektur di Indonesia. REID (Penelitian dan Evaluasi dalam Pendidikan), 6(2), 98-108. https://doi.org/10.21831/reid.v6i2.32743
. Daryono, R. W., Hidayat, N., Nurtanto, M., & Fu'adi, A. (2024). Pengembangan kerangka kompetensi lulusan teknik arsitektur: Perspektif oleh industri konstruksi di Indonesia. Jurnal Pendidikan Teknologi dan Sains, 14(2), 274-290. https://doi.org/10.3926/jotse.1986
. Daryono, R. W., Ramadhan, M. A., Kholifah, N., Isnantyo, F. D., & Nurtanto, M. (2023). Studi empiris untuk mengevaluasi kompetensi siswa dalam pendidikan kejuruan. Jurnal Internasional Evaluasi dan Penelitian dalam Pendidikan (IJERE), 12(2), 1077-1084. https://doi.org/10.11591/ijere.v12i2.22805
. Elihami, E., & Nursubihana, N. (2021). Melaksanakan dan memperbaiki karakter sesuai isi yang terdapat dalam Al-Islam dan Kemuhammadiyahan. JURNAL EDUKASI NONFORMAL, 2(2), 74-83. https://ummaspul.e-journal.id/JENFOL/article/view/3109
. Fallawarukka, A. M. I. (2024). Korelasi antara Religiositas dan Adversity Quotient Mahasiswa Pendidikan Agama Islam Universitas Muhammadiyah Yogyakarta. Jurnal Pendidikan dan Etika Islam, 2(1), 10-23. https://doi.org/10.18196/jiee.v2i1.18
. Fauzan, A., Triyono, M. B., Hardiyanta, R. A. P., Daryono, R. W., & Arifah, S. (2023). Pengaruh Magang dan Motivasi Kerja Terhadap Kesiapan Kerja Mahasiswa di Pendidikan Vokasi: Pendekatan PLS-SEM. Jurnal Inovasi Penelitian Pendidikan dan Kebudayaan, 4(1), 26-34. https://doi.org/10.46843/jiecr.v4i1.413
. Hamami, T., & Nuryana, Z. (2022). Pendekatan holistik-integratif sistem pendidikan Muhammadiyah di Indonesia. Studi Teologi HTS / Studi Teologi, 78(4), 35-62. https://www.ajol.info/index.php/hts/article/view/248310
. Hamzah, H., Syarif, M., Purwati, A. A., & Sudarno, S. (2023). Citra Sekolah Islam dan Kualitas Layanan di Sekolah Dasar Islam: Peran Word of Mouth sebagai Mediasi. Jurnal Aplikasi Manajemen, 21(3), 1-11. https://doi.org/10.21776/ub.jam.2023.021.03.13
. Harahap, A. F. H., Monang, S., & Muchsin, K. (2021). Ikatan Mahasiswa Muhammadiyah (IMM) dan Peranannya dalam Mewarnai Tradisi Intelektual Mahasiswa di Kota Medan. Warisan: Jurnal Sejarah dan Cagar Budaya, 2(2),62-68. https://doi.org/10.34007/warisan.v2i2.919
. Hariyanto, V. L., Daryono, R. W., Hidayat, N., Prayitno, S. H., & Nurtanto, M. (2022). Kerangka kerja pengukuran tingkat pencapaian kompetensi mahasiswa SMK pendidikan arsitektur. Jurnal Pendidikan Teknologi dan Sains, 12(1), 157-171. https://doi.org/10.3926/jotse.1188
. Hatmanto, E. D., & Purwanti, E. (2021). Internasionalisasi Muhammadiyah: Tantangan Pendirian Perguruan Tinggi Muhammadiyah Australia. 486–493. https://doi.org/10.2991/assehr.k.210120.165
. Irawan, D., Bastian, E., & Hanifah, I. A. (2019). Berbagi pengetahuan, budaya organisasi, modal intelektual, dan kinerja organisasi. Jurnal Akuntansi dan Investasi, 20(3), 267-282. https://doi.org/10.18196/jai.2003128
. Izzati, I. M., Miftahuddin, M., & Aman, A. (2021). Perilaku karakteristik himpunan mahasiswa Muhammadiyah dalam perspektif pendidikan Ahmad Dahlan. Jurnal Pendidikan dan Pembelajaran (EduLearn), 15(2), 188-194. https://doi.org/10.11591/edulearn.v15i2.17855
. Jamilah, S. (2021). Pendidikan Islam Moderat untuk Meningkatkan Nasionalisme di Kalangan Organisasi Mahasiswa Islam Indonesia di Era Society 5.0. Jurnal Penelitian Pendidikan IPS, 12(3), 79–100. https://www.learntechlib.org/p/219961/
. Khoirudin, A., Baidhawy, Z., & Nor, M. R. M. (2020). Menjelajahi Dimensi Peradaban Historis Muhammadiyah dari Rekonstruksi Sosial di Indonesia: Pendekatan Kemanusiaan dan Kosmopolitan. Jurnal Al-Tamaddun, 15(1), 183-197. https://doi.org/10.22452/JAT.vol15no1.13
. Kholis, N., Suripto, S., Mufidah, N., & Munardji, M. (2022). Implementasi Nilai-Nilai Muhammadiyah dalam Dinamika Sekolah. Ilmu Sosial KnE, 113–123. https://doi.org/10.18502/kss.v7i10.11214
. Maimori, R., Iswantir, I., Eliwatis, E., Herawati, S., Irwandi, I., & Efendi, I. (2022). Kontribusi Muhammadiyah dalam Pembaruan Pendidikan Agama Islam di Indonesia. Darussalam: Jurnal Psikologi dan Pendidikan, 1(2), 12-22. https://journal.minangdarussalam.or.id/index.php/djpe/article/view/15
. Mujahidah, N., Riyadhi, B., & Mahfud, C. (2023). Sekolah elit Muslim dan kontribusi mereka terhadap dinamika komunitas Muslim perkotaan di Indonesia. MODELING: Jurnal Program Studi PGMI, 10(1), 1-16. https://doi.org/10.36835/modeling.v10i1.1573
. Muryadi, M., Astutik, A., Warisno, A., Andari, A. A., & Anshori, M. A. (2023). Perspektif Lembaga Pendidikan Muhammadiyah terhadap Dinamika Pendidikan Islam Multikultural. JMKSP (Jurnal Manajemen, Kepemimpinan, Dan Supervisi Pendidikan), 8(1), 253-261. https://doi.org/10.31851/jmksp.v8i1.11080
. Nashir, H., Jinan, M., & Setiaji, B. (2019). Muhammadiyah: Perilaku Politik Elit Muslim Modernis di Indonesia. Ulasan Humaniora & Ilmu Sosial, 7(4), 837-844. https://doi.org/10.18510/hssr.2019.74111
. Putra, K. A. J., Triyono, M. B., & Daryono, R. W. (2022). Pengaruh Kompetensi Kewirausahaan dan Tantangan Kepemimpinan terhadap Solusi Kepemimpinan Kepala Sekolah. Jurnal Pendidikan Dan Pengajaran, 55(2), 24-39. https://doi.org/10.23887/jpp.v55i2.43711
. Qodarsasi, AS, Huda, R. N., & Zuma, U. A. (2021). Memperkuat ketahanan bencana masyarakat selama masa COVID-19: Kasus Muhammadiyah di Indonesia. Simulacra, 4(2), 229-245. https://doi.org/10.21107/sml.v4i2.11952
. Qomariah, N., Budiastuti, A., & Sanosra, A. (2020). Membangun kepuasan dan loyalitas mahasiswa berdasarkan kualitas layanan dan citra institusional. Jurnal Internasional Studi Ekonomi dan Manajemen, 7(2), 1–13. https://doi.org/10.14445/23939125/IJEMS-V7I9P103
. Rahayuningsih, P., Sugianik, D., Warisno, A., Andari, A. A., & Anshori, M. A. (2023). Manajemen Pendidikan Karakter Mahasiswa Muhammadiyah. JMKSP (Jurnal Manajemen, Kepemimpinan, Dan Supervisi Pendidikan), 8(1), 293-299. https://doi.org/10.31851/jmksp.v8i1.11139
. Rahim, A., Al-Barbasy, M. M., Hermansyah, A., & Muksin, Z. (2022). Urgensi Organisasi Pemuda Muhammadiyah Bidang Politik dan Hukum di Jakarta. Masyarakat, 10(2), 517-524. https://doi.org/10.33019/society.v10i2.434
. Risman, K., & Asman, A. (2022). Pola Pendidikan Karakter Islami Ikatan Mahasiswa Muhammadiyah (IMM) Dan Implementasinya Dalam Pendidikan Formal. Profetika: Jurnal Studi Islam, 23(2), 197-203. https://doi.org/10.23917/profetika.v23i2.19646
. Rofi, S., & Setiawan, B. A. (2023). Pengaruh Pemahaman Keagamaan Terhadap Sikap Moderasi Beragama Siswa di Sekolah Muhammadiyah Jember. Edukasi Islami: Jurnal Pendidikan Islam, 12(01), 37-45. https://doi.org/10.30868/ei.v12i01.2605
. Santoso, B., In'am, A., Haris, A., & Wekke, I. S. (2024). Pembelajaran Al-Islam dan Kemuhammadiyahan Berbasis Moderasi Beragama di Kampus Multikultural. Al-Hayat: Jurnal Pendidikan Islam, 8(1), 137-146. https://doi.org/10.35723/ajie.v8i1.432
. Setianto, G., Daulay, S., & Linawati, S. L. (2020). Peran Baitul Arqom dalam Membangun Karakter Mahasiswa Universitas Pekajangan Muhammadiyah Pekalongan. Jurnal Studi Al-Islam dan Muhammadiyah, 1(1), 45-55. https://doi.org/10.32506/jaims.v1i1.546
. Sukmana, O., Abidin, Z., & Astutik, J. (2022). Peran LSM Islam dalam Gerakan Kesejahteraan Sosial: Studi tentang Organisasi Muhammadiyah di Kota Malang, Indonesia. Jurnal Psikologi Sekolah Positif, 6(3), 9979-9990. https://mail.journalppw.com/index.php/jpsp/article/view/5545
. Supriadin, S., Permata, A. R., Saputri, A. D., Supriyanto, S., & Chumairoh, K. C. C. C. (2023). Muhammadiyah sebagai Gerakan Islam Berkarakter Dakwah dan Tajdid. Jurnal Studi Islam dan Masyarakat, 1(2), 13-23. https://jurnalnew.unimus.ac.id/index.php/JISS/article/view/323
. Supriyanto, S., Munadi, S., Daryono, R. W., Tuah, Y. A. E., Nurtanto, M., & Arifah, S. (2022). Pengaruh Pengalaman Magang dan Motivasi Kerja Terhadap Kesiapan Kerja pada Mahasiswa Vokasi: Analisis PLS-SEM. Jurnal Indonesia tentang Pembelajaran dan Pendidikan Lanjutan (IJOLAE), 5(1), 76-84. https://doi.org/10.23917/ijolae.v5i1.20033
. Tamara, F., Shohib, M. W., & Inayati, N. L. (2023). Kurikulum Super QC sebagai inovasi dalam mengembangkan minat dan bakat siswa di Al Azhar IIBS. 546–561. https://doi.org/10.2991/978-2-38476-102-9_49
. Ulum, I., & Wijayanti, P. F. (2019). Pengungkapan Modal Intelektual Perguruan Tinggi Muhammadiyah: Bukti dari 4ICU 2018. Jurnal Akuntansi dan Investasi, 20(1), 144-155. https://doi.org/10.18196/jai.2001113
. Wahid, A., & Wardatun, A. (2023). "Sumber Daya Digital Tidak Dapat Diandalkan": Intelektualisme Berbasis Kelompok Sebaya di Kalangan Aktivis Pemuda Muslim di Bima, Indonesia Timur. Agama, 14(8), 143-159. https://doi.org/10.3390/rel14081001
. Widayanto, L. D., Soeharto, S., Sudira, P., Daryono, R. W., & Nurtanto, M. (2021). Penyelenggaraan Program Pendidikan dan Pelatihan dilihat dari Perspektif CIPPO. Jurnal Penelitian dan Evaluasi Pendidikan, 5(4), 614-623. https://doi.org/10.23887/jere.v5i4.36826
. Widyastuti, P., Hadi, S., Daryono, R. W., & Samad, N. B. A. (2023). Peran Mediasi Lingkungan Universitas dalam Hubungan Efikasi Diri dan Lingkungan Keluarga terhadap Minat Pendidikan Wirausaha: Pendekatan PLS-SEM. Jurnal Indonesia tentang Pembelajaran dan Pendidikan Lanjutan (IJOLAE), 5(3), 295-310. https://doi.org/10.23917/ijolae.v5i3.22015
. Yuliyanto, A. (2019). Strategi Penguatan Pendidikan Karakter di Pondok Pesantren Muhammadiyah Yogyakarta. 164–170. https://www.atlantis-press.com/proceedings/icossce-icsmc-18/125909994

